单页面应用开发
MPA与SPA简介
MPA
MPA (Multi-page Application) 多页面应用指的就是最传统的 HTML 网页设计,早期的网站都是这样的设计,所之称为「网页设计」。使用 MPA 在使用者浏览 Web 时会依据点击需求切换页面,浏览器会不停的重载页面 (Reload),整个操作也常感觉卡卡。如果使用这样的设计在 Web App 中,使用者体验比较差,整体流畅度扣分。但进入门槛低,简单套个 jQuery 就可以完成。
SPA
SPA (Single-page Application) 顾名思义在 Web 设计上使用单一页面,利用 JavaScript 操作 Dom 的技术实现各种应用,现今在介面上算是非常受欢迎的设计,搭配 AJAX 使得整体页面反应速度相当迅速,配合上路由懒加载等手段可以达到Native应用的体验。
图解

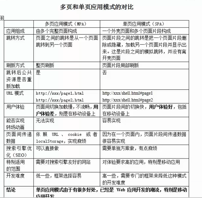
对比

实现流程

代码实现
<!DOCTYPE html>
<html lang="en">
<head>
<meta charset="UTF-8">
<meta name="viewport" content="width=device-width, initial-scale=1.0">
<meta http-equiv="X-UA-Compatible" content="ie=edge">
<title>原生实现hash和browser两种路由模式</title>
</head>
<body>
<div class="router_box">
<a href="/home" class="router" replace="true">主页</a>
<a href="/news" class="router">新闻</a>
<a href="/team" class="router">团队</a>
<a href="/about100" class="router">关于</a>
</div>
<div id="router-view"></div>
<script>
function Router(params){
// 记录routes配置
this.routes = params.routes || [];
// 记录路由模式
this.mode = params.mode || 'hash';
// 初始化
this.init = function(){
// 绑定路由响应事件
var that = this;
document.querySelectorAll(".router").forEach((item,index)=>{
item.addEventListener("click",function(e){
// 阻止a标签的默认行为
if ( e && e.preventDefault ){
e.preventDefault();
}else{
window.event.returnValue = false;
}
if (that.mode == 'hash'){
// 判断是replace方法还是push方法
if (this.getAttribute("replace")){
var i = window.location.href.indexOf('#')
// 通过replace方法直接替换url
window.location.replace(
window.location.href.slice(0, i >= 0 ? i : 0) + '#' + this.getAttribute("href")
)
}else{
// 通过赋值追加
window.location.hash = this.getAttribute("href");
}
}else{
if (this.getAttribute("replace")){
window.history.replaceState({}, '', window.location.origin+this.getAttribute("href"))
}else{
window.history.pushState({}, '', window.location.origin+this.getAttribute("href"))
}
// 手动调用更新内容方法
that.routerChange();
}
}, false);
});
// 监听路由改变
if (this.mode == 'hash'){
window.addEventListener("hashchange",()=>{
this.routerChange();
});
}else{
window.addEventListener('popstate', e => {
console.log(123);
this.routerChange();
})
}
// 第一次进入的时候更新视图
this.routerChange();
},
// 路由改变监听事件
this.routerChange = function(){
if (this.mode == 'hash'){
let nowHash=window.location.hash;
let index=this.routes.findIndex((item,index)=>{
return nowHash == ('#'+item.path);
});
if(index>=0){
// 查找到对应路由
document.querySelector("#router-view").innerHTML=this.routes[index].component;
}else {
// 没找到对应路由,查找有没有*
let defaultIndex=this.routes.findIndex((item,index)=>{
return item.path=='*';
});
// 查找到*,执行重定向
if(defaultIndex>=0){
const i = window.location.href.indexOf('#')
window.location.replace(
window.location.href.slice(0, i >= 0 ? i : 0) + '#' + this.routes[defaultIndex].redirect
)
}
}
}else{
let path = window.location.href.replace(window.location.origin, '');
let index=this.routes.findIndex((item,index)=>{
console.log('path...', path, 'item.path...', item.path);
return path == item.path;
});
if(index>=0){
// 查找到对应路由
document.querySelector("#router-view").innerHTML=this.routes[index].component;
}else {
// 没找到对应路由,查找有没有*
let defaultIndex=this.routes.findIndex((item,index)=>{
return item.path=='*';
});
// 查找到*,执行重定向
if(defaultIndex>=0){
window.history.replaceState({}, '', window.location.origin+this.routes[defaultIndex].redirect)
this.routerChange();
}
}
}
}
// 调用初始化
this.init();
}
new Router({
mode: 'history',
routes:[
{ path: '/home', component: '<h1>主页</h1><h4>新一代前端工程师:我们啥都会</h4>' },
{ path: '/news', component: '<h1>新闻</h1><h4>今天2018-11-5,上课还得穿工装</h4>' },
{ path: '/team', component: '<h1>团队</h1><h4>WEB前端工程师</h4>' },
{ path: '/about', component: '<h1>关于</h1><h4>一面而高薪就业</h4>' },
{ path:'*', redirect:'/home'}
]
});
</script>
</body>
</html>
兼容问题
ie9及以下不支持html5 history新特性,可引入history库